|
充换电政策
来源:充换电头条
时间:2026-01-12
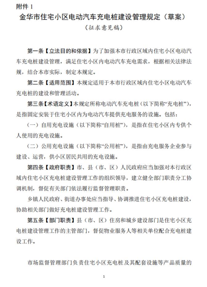
近日,浙江金华住建局印发《金华市住宅小区电动汽车充电桩建设管理规定(征求意见稿)》。
文件提到,金华市、县(市、区)人民政府应当加强对本行政区域内住宅小区充电桩建设管理工作的组织领导,建立健全部门职责分工协调机制,督促有关部门依法履行监督管理职责。
乡镇人民政府、街道办事处应当指导、协调推进住宅小区充电桩建设,协助相关部门做好充电桩建设管理工作。
市场监督管理部门负责住宅小区充电桩及其配套设施等产品质量的监督管理工作。
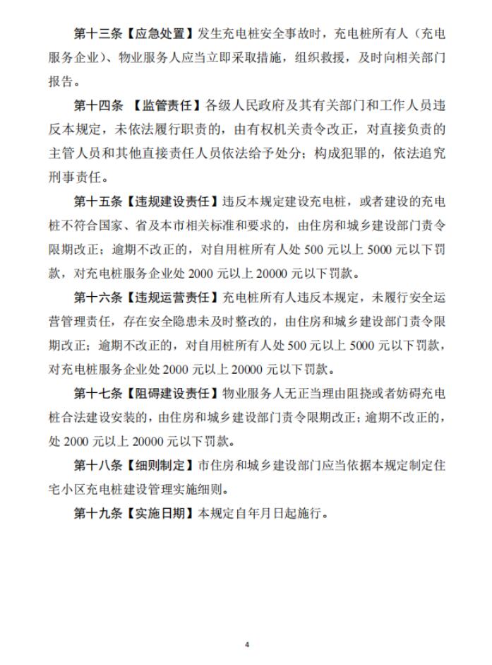
违反本规定建设充电桩,或者建设的充电桩不符合国家、省及本市相关标准和要求的,由住房和城乡建设部门责令限期改正;逾期不改正的,对自用桩所有人处500元以上5000元以下罚款,对充电桩服务企业处2000元以上20000元以下罚款。
原文件内容如下:
关于《金华市住宅小区电动汽车充电桩建设管理规定(征求意见稿)》公开征求意见的公告
为进一步规范和促进我市住宅小区电动汽车充电桩的建设和管理,满足电动汽车充电需求,我局制定了《金华市住宅小区电动汽车充电桩建设管理规定(征求意见稿)》,现面向社会公开征求意见,欢迎各有关单位和社会各界人士就有关内容提出宝贵意见和建议。
公开征求意见时间为2026年1月9日至2026年2月9日,可通过以下途径和方式提出意见:
1.电子邮箱:14533054@qq.com。
2.通信地址:金华市婺城区雅苑街118号环球商务大厦A座三楼314室,邮编:321017。
3.联系电话:0579-82370292,联系人:孔先生。
附件:1.《金华市住宅小区电动汽车充电桩建设管理规定》草案(征求意见稿).docx
2.关于《金华市住宅小区电动汽车充电桩建设管理规定》的起草说明.docx
金华市住房和城乡建设局
2026年1月9日
附件:








来源:金华市住房和城乡建设局
国际充换电网声明:本文仅代表作者本人观点,与国际充换电网无关,文章内容仅供参考。凡注明“来源:国际充换电网”的所有作品,版权均属于国际充换电网,转载时请署名来源。
本网转载自合作媒体或其它网站的信息,登载此文出于传递更多信息之目的,并不意味着赞同其观点或证实其描述。如因作品内容、版权和其它问题请及时与本网联系。
山东华控自动化设备有限公司 17分钟前
山东华控自动化设备有限公司 17分钟前
甘肃景泰寿鹿实业投资集团 2天前
中燃华东区域 2天前
巴林左旗交通运输局 2天前
图片正在生成中...