|
充电站
来源:湖南省招标投标监管网
时间:2026-01-20
近日,湖南沅陵县城乡充电桩一体化建设项目(工程类)中标候选人公示发布。
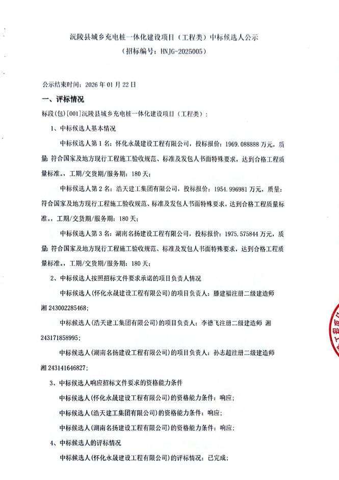
据公示显示,中标候选人第1名:怀化永晟建设工程有限公司,投标报价:1969.088888万元。中标候选人第2名:浩天建工集团有限公司,投标报价:1954.996981万元。中标候选人第3名:湖南名扬建设工程有限公司,投标报价:1975.575844万元。
原公告如下:


国际充换电网声明:本文仅代表作者本人观点,与国际充换电网无关,文章内容仅供参考。凡注明“来源:国际充换电网”的所有作品,版权均属于国际充换电网,转载时请署名来源。
本网转载自合作媒体或其它网站的信息,登载此文出于传递更多信息之目的,并不意味着赞同其观点或证实其描述。如因作品内容、版权和其它问题请及时与本网联系。
中国招标投标公共服务平台 7分钟前
漯河市公共资源交易信息化平台 18分钟前
中国招标投标公共服务平台 22分钟前
四川省公共资源交易服务平台 30分钟前
廊坊市人民政府办公室 36分钟前
阜阳市发展和改革委员会 46分钟前
图片正在生成中...