|
充电站
来源:陕西省公共资源交易中心
时间:2026-01-26
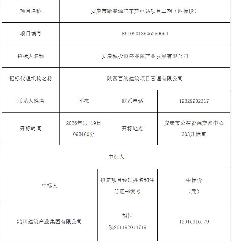
近日,陕西安康市新能源汽车充电站项目二期(四标段)中标结果公示发布。
据公示显示,鸿川建筑产业集团有限公司以12915916.79的投标报价中标该项目。
原公告如下:

国际充换电网声明:本文仅代表作者本人观点,与国际充换电网无关,文章内容仅供参考。凡注明“来源:国际充换电网”的所有作品,版权均属于国际充换电网,转载时请署名来源。
本网转载自合作媒体或其它网站的信息,登载此文出于传递更多信息之目的,并不意味着赞同其观点或证实其描述。如因作品内容、版权和其它问题请及时与本网联系。
运城市公共资源交易中心 7分钟前
瓜州能源 1小时前
国家统计局 1小时前
西安华润燃气有限公司 1小时前
中冶安泰 1小时前
德利邦新能源 1小时前
图片正在生成中...