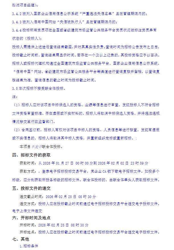
|
充电桩
来源:中国招标投标公共服务平台
时间:2026-01-27
近日,河南新乡卫辉市全域充电站建设项目(一期)招标公告发布。
据公告显示,本项目拟建设充电站63处,安装充电桩 237个(其中直流充电桩153个、交流充电桩84个),提供884个充电车位。
该项目资金来源为自筹资金629.893668万元,本次招标项目划分为1标段,本次招标为其中的:(001)卫辉市全域充电站建设项目(一期)。
原公告如下:






国际充换电网声明:本文仅代表作者本人观点,与国际充换电网无关,文章内容仅供参考。凡注明“来源:国际充换电网”的所有作品,版权均属于国际充换电网,转载时请署名来源。
本网转载自合作媒体或其它网站的信息,登载此文出于传递更多信息之目的,并不意味着赞同其观点或证实其描述。如因作品内容、版权和其它问题请及时与本网联系。
易交易电子招标投标交易平台 12分钟前
中国招标投标公共服务平台 19分钟前
桂林政协 22分钟前
蚌石e站 41分钟前
RCD润诚达 55分钟前
中国能建广东火电 59分钟前
图片正在生成中...