|
充电桩
来源:中国铁塔电子采购平台
时间:2026-01-30
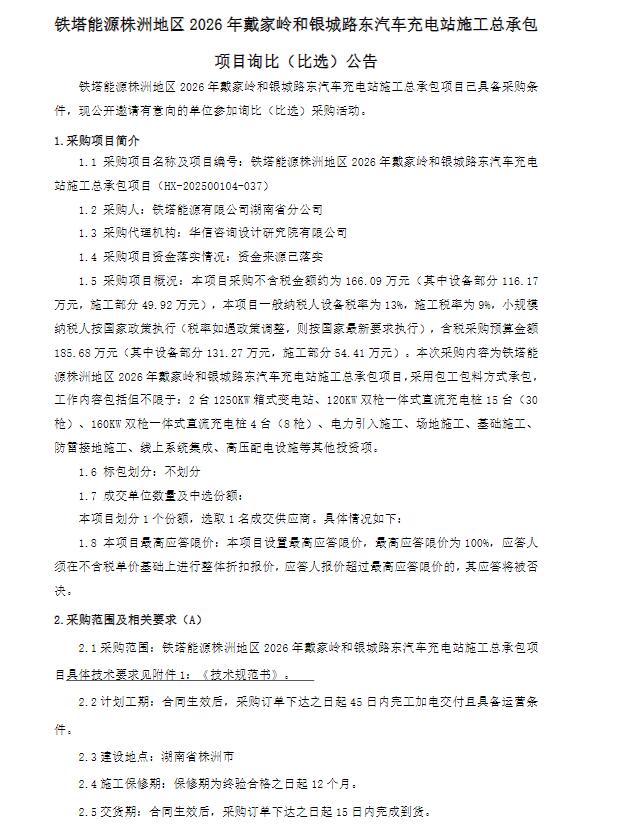
近日,铁塔能源湖南株洲地区2026年戴家岭和银城路东汽车充电站施工总承包项目询比(比选)公告发布。
据公告显示,本项目采购不含税金额约为166.09万元(其中设备部分116.17万元,施工部分49.92万元),本项目一般纳税人设备税率为13%,施工税率为9%,小规模纳税人按国家政策执行(税率如遇政策调整,则按国家最新要求执行),含税采购预算金额185.68 万元(其中设备部分131.27万元,施工部分54.41万元)。
本次采购内容为铁塔能源株洲地区2026年戴家岭和银城路东汽车充电站施工总承包项目,采用包工包料方式承包,工作内容包括但不限于:2台1250KW箱式变电站、120KW双枪一体式直流充电桩15台(30枪)、160KW双枪一体式直流充电桩4台(8枪)、电力引入施工、场地施工、基础施工、防雷接地施工、线上系统集成、高压配电设施等其他投资项。
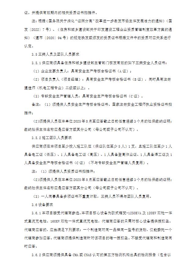
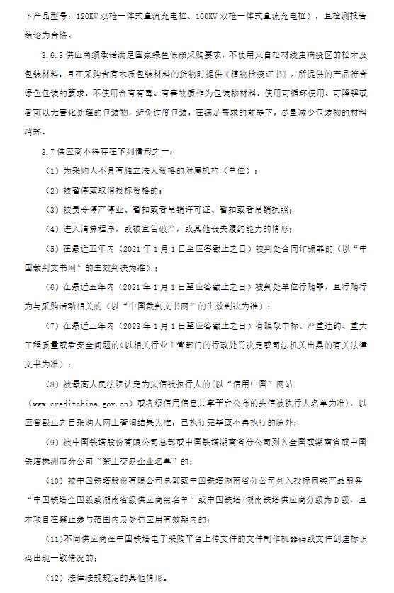
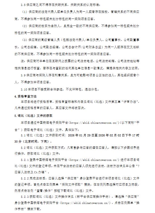
原文件如下:







国际充换电网声明:本文仅代表作者本人观点,与国际充换电网无关,文章内容仅供参考。凡注明“来源:国际充换电网”的所有作品,版权均属于国际充换电网,转载时请署名来源。
本网转载自合作媒体或其它网站的信息,登载此文出于传递更多信息之目的,并不意味着赞同其观点或证实其描述。如因作品内容、版权和其它问题请及时与本网联系。
武汉市公共资源交易平台 8分钟前
浪潮智能终端 11分钟前
广咨电子招投标交易平台 21分钟前
榆能简讯 35分钟前
江西省综合交通运输事业发展中心 38分钟前
宁波市国资委 42分钟前
图片正在生成中...