|
充电站
来源:河源市公共资源交易平台
时间:2026-02-04
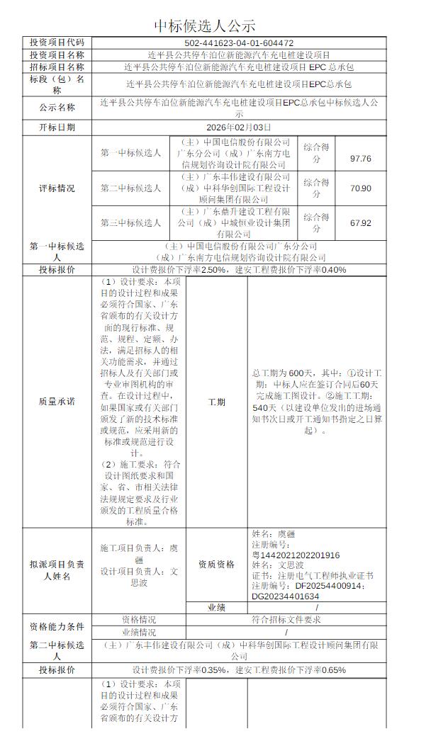
近日,广东连平县公共停车泊位新能源汽车充电桩建设项目EPC总承包中标候选人公示正式公布。
据公示显示,第一中标候选人为(主)中国电信股份有限公司广东分公司(成)广东南方电信规划咨询设计院有限公司;第二中标候选人为(主)广东丰伟建设有限公司(成)中科华创国际工程设计顾问集团有限公司;第三中标候选人为(主)广东鼎升建设工程有限公司(成)中城恒业设计集团有限公司。
原文如下:



国际充换电网声明:本文仅代表作者本人观点,与国际充换电网无关,文章内容仅供参考。凡注明“来源:国际充换电网”的所有作品,版权均属于国际充换电网,转载时请署名来源。
本网转载自合作媒体或其它网站的信息,登载此文出于传递更多信息之目的,并不意味着赞同其观点或证实其描述。如因作品内容、版权和其它问题请及时与本网联系。
广西壮族自治区招标投标公共服务平台 12小时前
华体科技603679 12小时前
庐江县城市建设投资有限公司 12小时前
海南省市场监督管理局 12小时前
宿州市公共资源交易中心 12小时前
北京市发展和改革委员会 12小时前
图片正在生成中...